Термовоздушная паяльная станция на Ардуино
Из этой статьи мы узнаем, как мастер-самодельщик изготовил термовоздушную паяльную станцию под управлением Arduino. В этом проекте алгоритм PID используется для расчета требуемой мощности и управляется драйвером Triac. По словам мастера, эта паяльная станция эффективна и надежна, и проста в сборке. Инструменты и материалы: — Arduino Pro Mini; -1602 ЖК-модуль + I2C; -Поворотный энкодер с кнопкой; -Фен для паяльной станции; -Подставка для фена; -Симистор BTA12-600B; -Транзистор IRFZ44; -Усилитель MCP602; -Оптопара MOC3021; -Оптопара 4N25; -Диодный мост 2W10M; -Диод UF4007; -4- контактный разъем; -3- контактный разъем; -2- контактный разъем; -2- контактный большой разъем; -Конденсатор 0,1 мкФ; -Конденсатор 10 нФ; -Резистор подстроечный 200K; -Резистор 100K; -Резистор 47K; -Резистор 10K; -Резистор 1K; -Резистор 470E; -Резистор 330E; -Резистор 220E; -Резистор 39E; -Зуммер;
Дальнейший монтаж следующий:
Для ЖК-модуля I2C Модуль I2C — Arduino Pro Mini GND — GND — GND VCC — VCC — 5V SDA — A2 — A4 SCL — A3 — A5.
Для модуля энкодера:
Encoder — Arduino GND — GND + — NC (не подключен, в коде используется встроенный ввод-вывод arduino) SW — D5 DT — D3 CLK — D4.
Фен (7 проводов) 3-контактный разъем — (зеленый, черный, красный) Красный провод — Термопара + Зеленый провод — Геркон Черный провод — Общая земля. 2-контактный разъем — (синий, желтый) Синий провод — Вентилятор +0 Желтый провод — Вентилятор — (или GND) 2 Большой контактный разъем — (белый, коричневый) Белый провод — Нагреватель Коричневый провод — Нагреватель (без полярности)
Шаг второй: принципиальная схема Схема состоит из 3 частей.Часть интерфейса: Состоит из ЖК-дисплея 1602 с модулем I2C и поворотного энкодера с кнопкой. На дисплее отображается заданная температура, текущая температура, скорость вращения вентилятора и приложенная мощность, а также текущее состояние ручки. Энкодер используется для различных входов и навигации по параметрам и элементам управления.
Часть датчика:
Состоит из термопары К-типа для измерения температуры и герконов для определения положения ручки. Напряжение термопары усиливается операционным усилителем до уровня напряжения, измеряемого с помощью Arduino. Усиление операционного усилителя контролируется 200K триммером.
Часть контроллера:
В этой схеме два контроллера. Один из них представляет собой простой ШИМ-регулятор скорости вращения вентилятора с полевым МОП-транзистором. Другой представляет собой изолированный контроллер для обогревателя. Он состоит из TRIAC, приводимого в действие опто-связанным DIAC. Оптопара 4N25 помогает поддерживать синхронизацию с сигналом переменного тока.
Шаг третий: печатная плата Мастер рекомендует заказать печатную плату на соответствующем сайте, но при желании, ее можно сделать и самостоятельно. Arduino-Rework Station.sch Arduino-Rework Station.brd Плату со спецификацией можно посмотреть здесь.
Фен начинает нагреваться, как только его вынимают из держателя. На дисплее отображается «Ready». При достижении заданной температуры заданной температуры раздается короткий звук зуммера. При установке фена в держатель нагрев прекращается, но вентилятор будет продолжать дуть до тех пор, пока не достигнет безопасной температуры. После того, как температура опустится ниже 50 C, он издаст короткий звуковой сигнал и отобразит «COLD».
Когда фен выключен, контроллер перейдет в режим настройки, если энкодер удерживать в нажатом состоянии. Режим настройки имеет параметры калибровки, настройки, сохранения, отмены и сброса настроек.
Примечание. Если используется печатная плата easyEDA, то следует изменить номер контакта геркона на номер контакта 8 и контакт зуммера на 6.
Нужно установить библиотеки Commoncontrols-master, time-master и код. hot_air_gun_station_V1.0.ino CommonControls-master.rar Time-master.zip Загрузить все файлы в одном zip-файле можно здесь.
Затем перейдите в режим настройки и выберите пункт «Calibrate». Выберите точку калибровки: 200, 300 или 400 градусов, нажмите на энкодер. Температура фена достигнет желаемой температуры и зуммер издаст звуковой сигнал. Вращая ручку энкодера, введите реальную температуру. Затем выберите другую контрольную точку и повторите этот процесс для всех точек калибровки.
После этого нажмите и перейдите на главный экран, а затем снова перейдите в режим настройки и выберите save.
Источник (Source)
Становитесь автором сайта, публикуйте собственные статьи, описания самоделок с оплатой за текст. Подробнее здесь.
Сборка корпуса и объемный монтаж
Монтажная схема блока выглядит следующим образом:

Монтажная схема паяльной станции
То есть осталось всего навсего подвести к плате питание и подключить разъем паяльника. К разъему паяльника требуется припаять пять проводов. К первому и пятому красные, к остальным черные. На контакты надо сразу надеть термоусадочную трубку, а свободные концы проводов залудить. К выключателю питания следует припаять короткий (от переключателя к плате) и длинный (от переключателя к источнику питания) красные провода. Затем выключатель и разъем можно установить на лицевую панель
Обратите внимание, что выключатель может входить очень туго. При необходимости доработайте лицевую панель надфилем!

Подключение разъема паяльника
Далее необходимо скрутить винтами левую и заднюю стенки корпуса. Помните, что оргстекло — хрупкий материал, и не перетягивайте резьбовые соединения!

Сборка корпуса паяльной станции
На следующем этапе все эти части собираются вместе. Устанавливать контроллер, операционный усилитель и прикручивать лицевую панель не нужно!

Сборка корпуса паяльной станции
Назначение
Чтобы создать современный гаджет или иное изделие, в основе которого используются микросхемы, нужно выполнить качественные швы в ограниченном пространстве. Пайка некоторых деталей производится при значительном усилении, даже под микроскопом. Только наличие паяльной станции дает возможность добиваться удовлетворительных характеристик в работе.
Покупные станции обязательно включают в состав несколько основных компонентов:
- Контрольно-управляющий модуль. Он помогает пользователю ориентироваться на режимы работы: сила тока, напряжение, температура жала, расход воздуха и ряд иных показателей.
- Паяльник, способный расплавлять определенный тип припоя. Перегрев гораздо выше заданных значений вызывает образование шлака, который не позволяет добиваться приемлемого качества.
- Пинцет с внутренним нагревателем способен помочь в монтаже и демонтаже микроэлементов и SMD-компонентов.
- Фен с терморегулятором для прогрева локального пространства и пайки групп контактов (микросхем) окажет помощь в сложном пространстве.
- Инфракрасный тепловой источник для прогрева большой площади на платах, а также групповой монтаж.
- Направленный тепловой излучатель для точечного нагрева пространства поможет выполнить миниатюрную работу.
- Приспособления для отсоса припоя после выпайки деталей.
- Вспомогательная арматура, держатели, специальные приспособления для пространственного соединения деталей. Антистатические устройства для мастера, а также коврики для размещения деталей и комплектующих.
Кроме перечисленного, станции комплектуются стойками для размещения инструмента с пружинными держателями. В зависимости от сложности и комплектации меняется цена на установку.
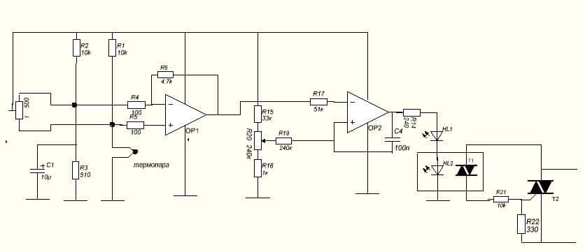
↑ Схема контроллера ИК паяльной станции
А управляет нагревом контроллер на двух ATMEGA8. С написанием программ у меня не очень, язык «Си» только «почитать», про ассемблер вообще молчу. Поэтому искал готовый вариант в интернете. Хотел именно на AVR, потому что для этих контроллеров у меня есть готовый программатор. Искал довольно долго. Изучил все ветки, посвященные паяльным станциям, на «Радиокоте» и на «Паяльнике». Остановился на этом варианте.
В нем достаточный функционал и он простой для повторения. Оба канала полностью идентичны. Единственное, что изменил — вместо MOC3023 поставил MOC3063, т.к. этот чип с контролем перехода через ноль, поэтому меньше помех в сеть
В момент разогрева потребляемая мощность около 3000 Вт и это важно. В нижнее плечо поставил симистор помощнее — BTA41
При первом запуске вышел небольшой «бабах». Оказалось, что я случайно подключил симистор параллельно нагрузке, т.е. фактически параллельно сети. Предохранители ушли в мир иной. А на втором канале «потерял» один провод. Больше никаких проблем не было. Будьте внимательны, не торопитесь при запуске!
Требования к оборудованию для пайки
Для микросхем допустимым является температурный диапазон от 190 до 240 градусов. Если во время припаивания температура окажется выше, то вы рискуете перегреть микросхему, из-за чего она станет неработоспособной. В результате вы не только напрасно потратите время, но и лишитесь дорогостоящей детали.
Еще одна характеристика, которой должно обладать оборудование для пайки, — стабильная площадь и струя нагрева.
По сравнению с миниатюрной паяльной станцией фен способен поддерживать необходимую температуру нагрева в струе воздуха, которая остается таковой даже при небольших изменениях расстояния между прибором и печатной платой. При работе феном площадь нагрева остаётся стабильной. Она определяется прямотекущей струей воздуха. Но по краям струи температура нагрева оказывается ниже минимально допустимой, из-за чего она не только не может навредить деталям схемы, но и расплавить припой.
Паяльный фен, который создает нестабильную струю горячего воздуха, имеющую форму конуса, которая начинает при приближении расширяться и сужаться при удалении, позволит вам быстро и качественно выполнить работу. Часто мастера, решившие изготовить фен для пайки микросхем своими руками, не учитывают стабильность нагрева и равномерность потока воздуха, из-за чего им становится неудобно работать.
Еще одно требование — безопасность и удобство пользования.
Говоря о безопасности, имеется в виду, что вы не станете производить кардинальные изменения в конструкции имеющего электроприбора, нарушая заводскую схему проектирования узлов соединений, тем более если они имеют рабочее напряжение 220 В. Чтобы перестраховаться, вы можете подключать изготовленный своими руками прибор для пайки не напрямую, а через трансформатор, который можно сделать из блока питания компьютера. Тем самым вы обезопасите себя от серьёзных неприятностей.
Что же касается удобства в использовании, то здесь имеется в виду, что прибор должен быть послушным в ваших руках и не требовать больших усилий для выполнения тех или иных манипуляций. Фен должен иметь такое исполнение, чтобы ваша вторая рука оставалась свободной. Тогда с её помощью вы сможете держать пинцет или осуществлять другие необходимые действия.
Простая пайка проводов
Первый пример это припаивание проводов.

Что потребуется
Для снятия изоляции с проводов понадобится стриппер.

С помощью него можно быстро удалить изоляцию. Бокорезы, кусачки, нож, зубы или паяльник не смогут так же легко справиться с этой задачей.
Для пайки проводов подойдет жидкая канифоль, или ФКЭТ.

Жидкая канифоль лучше всего обволакивает жилки проводов. Она дешевая, практичная и удобная.
Какое жало лучше выбрать
Для проводов нужно много припоя. Мини волна практичнее всего для пайки любых проводов, чем обычный конус или плоское жало.

Пошаговый процесс
Стриппером снимаем изоляцию, скручиваем провода.

Наносим флюс на спаиваемые провода, берем припой на жало. Температура жала не больше 300 °C.

Несколькими движениями вперед и назад лудим скрученные провода. Если припой образовался в комочки, то добавляем ждем остывания место пайки, чтобы не повредить кисточку. Добавляем еще флюс и снова проводим по месту пайки паяльником. Припоя не должно быть много или мало.
Лучше всего залудить оба провода перед спаиванием вместе, однако не получится надежно их скрутить. Поэтому, легче сразу сделать скрутку и затем спаять их.

Ремонт наушников
Основная проблема при ремонте наушников это стойкая изоляция проводов.

Особенности залуживания проводов
Чтобы залудить такие провода, необходимо с помощью припоя и канифоли тщательно пройтись по месту пайки.

Для пайки понадобится массивное жало, большая капля припоя и жидкая канифоль. Так же наносится флюс, но пайка немного другая. Теперь главная задача это сжечь изоляцию. Это можно сделать при помощи большой капли припоя. Продольными движениями вперед и назад проводим припой по месту пайки. Изоляция сжигается медленно. Не нужно повышать температуру выше 300 °C и использовать кислоту. Если не получается залудить, то пробуем снова, но уже вместо канифоли используем ЛТИ-120. Этот флюс поможет залудить провода не хуже паяльной кислоты.

Способ №2. Бесконтактная паяльная станция
Как показывает практика, далеко не всегда нагревом жала можно воздействовать на любые элементы платы, к примеру, к тем же smd деталям крайне трудно подобраться. В таких ситуациях используется паяльный фен, направляющий поток горячего воздуха на ножки.
Несмотря на схожесть, переделать обычное устройство для сушки волос в инфракрасную станцию не получится, так как рабочая температура должна достигать 500 — 800ºС. Для сборки такой паяльной станции вам понадобится компрессор для подачи воздуха, нагревательный элемент, корпус для элементов управления, сопло, понижающий трансформатор, выпрямитель, блок управления скоростью подачи воздуха.
Принципиальная схема такой паяльной станции приведена на рисунке ниже:
Рис. 2: электрическая схема термофена
Принцип действия паяльной станции основан на воздействии инфракрасного излучения от нагревательного элемента непосредственно в область пайки. Компрессор подает воздух от нагревателя через сужающееся сопло, создавая эффект турбины, производительность насоса желательно обеспечить в пределах от 20 до 30 л в минуту.
При изготовлении инфракрасной станции существует два способа для ее выполнения — ручная модель или стационарная. Первый вариант подходит в тех ситуациях, когда корпус ИК паяльной предвидится относительно небольших размеров и будет удобно помещаться в руке. Второй способ подойдет для крупногабаритных приспособлений, в которых станция установлена неподвижно, а заготовка перемещается под соплом.
Рассмотрим такой пример изготовления паяльной станции бесконтактного типа:
- Намотайте нагревательную спираль из нихромовой проволоки, в данном случае используется диаметром 0,8мм. Можете взять и другой вариант, к примеру, от электрической плиты.
Рис. 3: намотайте нагревательный элемент
- Для намотки используйте жесткий каркас, укладывайте витки вплотную, но не делайте нахлестов и следите за тем, чтобы не закоротить намотку. Чем меньше диаметр проволоки у вас получится, тем эффективнее будет идти нагрев, достаточно будет спирали с наружным диаметром 8 – 10 мм.
- В данном примере изготавливаются несколько спиралей, соединяемых параллельно для повышения температуры нагрева.
- Установите полученную спираль на цилиндрический каркас из негорючего материала.
Рисунок 4: поместите спирали на диэлектрический элемент Предварительно удалите с каркаса все лишнее но если он уже готов, можете сразу осуществлять намотку.
- Изготовьте металлический стакан для нагревательного элемента, в этом примере изготовления паяльной станции мы сделаем его из корпуса пальчиковой батарейки.
- Из куска телескопической антенны от радиоприемника сделайте сопло, один край которого нужно расплескать и надеть на шайбу.
Рис. 5. Наденьте шайбу
- Прикрутите шайбу сопла к стакану из батарейки при помощи соразмерных болтов.
Рис. 6: прикрутите сопло к стакану
- Поместите внутрь стакана между спиралью и стенками термоизоляционный материал, чтобы предотвратить перегревание наружных деталей.
- Соберите диодный мост из четырех полупроводниковых элементов, если под рукой уже есть готовая сборка, можете использовать и ее.
- Изготовьте блок питания из понижающего трансформатора и выпрямительного агрегата, ваша задача получить на выходе низкое напряжение для снижения вероятности поражения электротоком. В рассматриваемом примере получается около 10 – 15В, мощность трансформатора составляет 150Вт. Аналогичная модель может браться с готового оборудования.
- Корпус для паяльной станции мы изготовим из обычной пластиковой бутылки. В данном примере нам нужен прозрачный пластик, так как в нем легче подключать блок питания, нагнетатель воздуха и плату управления.
Рис. 7. соедините все элементы в корпусе
- Подключите куллер и нагревательную спираль к выводам блока питания, подсоедините регулятор напряжения.
Рис. 8. установите кулер
Регулировка мощности теплового потока может осуществляться либо по скорости подачи воздуха, либо по уровню напряжения, подаваемого на нагреватель.
Подключите шнур питания к выводам трансформатора – паяльная станция готова к использованию.
Рис. 9: паяльная станция готова
Из паяльника и капельницы
Для изготовления своими руками паяного фена может быть использован простой паяльник со снятым с него защитным кожухом.

При взятии его за основу будущего нагревателя необходимо произвести доработку конструкции, заключающуюся в следующем:
- Сначала из рабочей части паяльника удаляют жало, после чего трубка из слюды с размещенной под ней обмоткой из нихрома полностью вытаскивается из деревянной ручки-держателя.
- Затем подходящие к элементу нагрева сетевые провода отсоединяют и также вытаскивают из деревянного держателя, но уже с другой стороны.
- После этого в боковой части ручки просверливают отверстие нужного размера, в которое продёргивается отсоединённый ранее сетевой провод (в сторону рабочей части).
- На следующем шаге изготовления паяльного фена берут капельницу, от которой отрезают наконечник в районе расположения резиновой юбки. Затем оголённую часть трубки вставляют в сетевое отверстие деревянной ручки.
- Далее, прорезиненный уплотнитель (юбка) капельницы с усилием прижимается к торцевой части держателя, обеспечивая надёжную герметизацию зоны стыковки.
- По завершении этих действий концы продёрнутого питающего провода вновь подсоединяют к обмотке из нихрома и надёжно изолируют.
- В отверстие, где ранее размещалось жало паяльника, вставляют подходящий по диаметру отрезок телескопической антенны и тщательно зажимают стопорным винтом.

Герметичность входного отверстия в ручке обеспечит эффективную накачку холодным воздухом, поступающим от компрессорной станции.
На заключительной стадии сборки паяльного фена следует возвратить нагревающую трубку с нихромовой обмоткой на место, предварительно обмотав её несколькими слоями алюминиевой фольги.
Затем подготовленный таким образом нагреватель утапливается в деревянную ручку и надёжно фиксируется посредством гибкого медного провода, наматываемого по всей длине защитного покрытия.
Требования к оборудованию для пайки
Для микросхем допустимым является температурный диапазон от 190 до 240 градусов. Если во время припаивания температура окажется выше, то вы рискуете перегреть микросхему, из-за чего она станет неработоспособной. В результате вы не только напрасно потратите время, но и лишитесь дорогостоящей детали.
Еще одна характеристика, которой должно обладать оборудование для пайки, — стабильная площадь и струя нагрева.
По сравнению с миниатюрной паяльной станцией фен способен поддерживать необходимую температуру нагрева в струе воздуха, которая остается таковой даже при небольших изменениях расстояния между прибором и печатной платой. При работе феном площадь нагрева остаётся стабильной. Она определяется прямотекущей струей воздуха. Но по краям струи температура нагрева оказывается ниже минимально допустимой, из-за чего она не только не может навредить деталям схемы, но и расплавить припой.
Паяльный фен, который создает нестабильную струю горячего воздуха, имеющую форму конуса, которая начинает при приближении расширяться и сужаться при удалении, позволит вам быстро и качественно выполнить работу. Часто мастера, решившие изготовить фен для пайки микросхем своими руками, не учитывают стабильность нагрева и равномерность потока воздуха, из-за чего им становится неудобно работать.
Еще одно требование — безопасность и удобство пользования.
Говоря о безопасности, имеется в виду, что вы не станете производить кардинальные изменения в конструкции имеющего электроприбора, нарушая заводскую схему проектирования узлов соединений, тем более если они имеют рабочее напряжение 220 В. Чтобы перестраховаться, вы можете подключать изготовленный своими руками прибор для пайки не напрямую, а через трансформатор, который можно сделать из блока питания компьютера. Тем самым вы обезопасите себя от серьёзных неприятностей.
Что же касается удобства в использовании, то здесь имеется в виду, что прибор должен быть послушным в ваших руках и не требовать больших усилий для выполнения тех или иных манипуляций. Фен должен иметь такое исполнение, чтобы ваша вторая рука оставалась свободной. Тогда с её помощью вы сможете держать пинцет или осуществлять другие необходимые действия.
Самодельная аналоговая паяльная станция на arduino
Простыми паяльниками в работе пользуются в основном лишь начинающие радиолюбители. Те, кто профессионально занимается ремонтом техники, или кому просто часто приходится совершать паяния, покупают специальные универсальные паяльные станции. Но хороший паяльный агрегат в наши дни стоит дорого, а китайский ширпотреб служит совсем не долго.
Выход из ситуации – создать в домашних условиях на базе Arduino-модуля простую паяльную станцию, которая будет безотказно работать, выполняя любые задания мастера. Схема и чертежи этой самоделки довольно просты.
В ней присутствуют следующие детали:
- Оснащен термопарой;
- Присутствует LCD дисплей;
- Регулятор мощности;
- Система поддержки температуры паяльного жала на необходимом для работы уровне.
Для изготовления паяльной станции на основе ардуино вам понадобятся следующие детали: тороидальный трансформатор, симистор, выпрямитель диодный, Arduino Pro Mini, микросхема MAX6675, конденсатор, резисторы, потенциометр 51К, компрессор.
Основные характеристики фена для пайки
Есть несколько параметров, на которые стоит обратить внимание, выбирая фен для пайки – это напряжение и мощность. Пусть полученная температура будет выше необходимой, ее можно отрегулировать с помощью реле, проволоки или расстояния до нагреваемой поверхности
В промышленных паяльных фенах мощность достигает 1,7 кВатт и больше
Пусть полученная температура будет выше необходимой, ее можно отрегулировать с помощью реле, проволоки или расстояния до нагреваемой поверхности. В промышленных паяльных фенах мощность достигает 1,7 кВатт и больше.
Рекомендуемый диапазон напряжения 24-36 Вольт. Меньшие значения не позволят достигнуть требуемой мощности, а большие могут быть опасны. Кроме того, напряжение будет зависеть от сопротивления в проволоке нагревателя. Рекомендуется использовать нихромовую проволоку сопротивлением 6 Ом для напряжения 24 Вольта.
Фен из паяльника

Схема паяльного фена. Перед тем как сделать паяльный фен своими руками следует:
- продумать устройство для подачи воздуха;
- собрать специальный нагревательный элемент;
- оснастить аппаратуру термопарами;
- продумать систему осуществления контроля за текущей температурой оборудования.
Обдумывая как сделать паяльный фен из обычного паяльника следует учесть все тонкие моменты, дабы не подвергать себя чрезмерному риску.
Главные критерии, которым должно соответствовать термоустройство на основе паяльника представлены:
- регулировкой температуры;
- нормальной мощностью нагревателя;
- безопасным компрессором.
Установку нагнетателя для паяльной станции сделанной своими руками рекомендуется делать в соответствии с текущими правилами электробезопасности. Подобное подключение аппаратуры обеспечит отсутствие помех в электрической сети.
Что понадобится для создания фена из паяльника?
При создании фена для пайки своими руками следует подготовить:
- обычный старый паяльник, работающий от сети переменного тока;
- кварцевую трубку для создания камеры нагрева воздушного потока фена;
- галогеновую лампу для прожекторов для прогрева воздуха и плавки флюса феном;
- нихромовый провод толщиной до 0.7 миллиметров;
- терморегулятор;
- вентилятор паяльного фена.

Принципиальная схема паяльного фена. Подключение всего оборудования должно производится в специально подготовленные на паяльной станции разъемы, распиновка которых зависит от производителя аппаратуры для пайки.
https://www.youtube.com/watch?v=3zE-HDdz2Xs
Процесс сборки фена из паяльника
Самодельный фен для пайки микросхем из старого паяльника собирается в несколько этапов:
- Укладка самодельной спирали из нихромовой проволоки внутри кварцевой трубки.
- Соединение спирали с проводом питания.
- Продевание провода термопары, для регулирования температуры нити накала.
- Изоляция прибора при помощи слоя трубки, наматываемого на кварцевую трубку.
- Установка трубки в ручку паяльника, вместо жала.
- Центровка трубки при помощи обматывания ее асбестовым шнуром.
- Зажатие переднего вывода трубки при помощи обоймы.
- Продевание шланга для подачи воздушного потока.
- Подключение компрессора, создающего воздушный поток.
Регулятор температуры источника нагрева лучше расположить на корпусе термофена.
Принцип работы термофена на основе паяльника следующий:

Паяльный фен — чертеж для изготовления. К сожалению, данный метод изготовления термического фена имеет массу минусов.
К недостаткам термофена, выполненного из обычного паяльника, можно отнести:
- сложности с калибровкой температуры;
- регулировка силы воздушного потока производится при помощи пережима воздуховодной трубочки;
- невозможность регулировки интенсивности прогрева в большинстве обычных паяльников;
- трудоемкость работы;
- плохая термическая изоляция устройства.
В большинстве случает изготовление термического фена из паяльника не оправдано. Переделка недорогого строительного термофена – это гораздо более рациональный метод изготовления термофена для пайки микрокомпонентов.
Характеристики и принцип работы
Бензогенератор своими руками
Рассмотреть характеристики паяльных станций можно, разделив способы пайки на две группы: свинцовая и бессвинцовая.
Устройства, относящиеся к первой группе, имеют в своей структуре модуль, который даёт возможность устанавливать необходимый температурный уровень жала. Такие модели изготовлены как аппараты, использующие для своей работы электричество, так и как станции на основе переменного магнитного поля (индукционного типа). Высокий уровень теплоотдачи и автоматический подбор мощности для отдельных элементов – основные преимущества индукционных станций.
Для выполнения бесконтактной пайки используется второй тип паяльных установок. Это станции, основанные на инфракрасном и термовоздушном воздействии на участок пайки.
Обобщая характеристики аппаратов, выделяют следующие параметры:
- материал нагревательного элемента: нихромовый или керамический;
- скорость нагрева;
- диапазон регулировки температуры;
- мощность установки;
- напряжение питания.
Также к основным конструктивным особенностям относятся форма, габариты и вес.
Из паяльника и капельницы
Для изготовления своими руками паяного фена может быть использован простой паяльник со снятым с него защитным кожухом.

При взятии его за основу будущего нагревателя необходимо произвести доработку конструкции, заключающуюся в следующем:
- Сначала из рабочей части паяльника удаляют жало, после чего трубка из слюды с размещенной под ней обмоткой из нихрома полностью вытаскивается из деревянной ручки-держателя.
- Затем подходящие к элементу нагрева сетевые провода отсоединяют и также вытаскивают из деревянного держателя, но уже с другой стороны.
- После этого в боковой части ручки просверливают отверстие нужного размера, в которое продёргивается отсоединённый ранее сетевой провод (в сторону рабочей части).
- На следующем шаге изготовления паяльного фена берут капельницу, от которой отрезают наконечник в районе расположения резиновой юбки. Затем оголённую часть трубки вставляют в сетевое отверстие деревянной ручки.
- Далее, прорезиненный уплотнитель (юбка) капельницы с усилием прижимается к торцевой части держателя, обеспечивая надёжную герметизацию зоны стыковки.
- По завершении этих действий концы продёрнутого питающего провода вновь подсоединяют к обмотке из нихрома и надёжно изолируют.
- В отверстие, где ранее размещалось жало паяльника, вставляют подходящий по диаметру отрезок телескопической антенны и тщательно зажимают стопорным винтом.

Герметичность входного отверстия в ручке обеспечит эффективную накачку холодным воздухом, поступающим от компрессорной станции.
На заключительной стадии сборки паяльного фена следует возвратить нагревающую трубку с нихромовой обмоткой на место, предварительно обмотав её несколькими слоями алюминиевой фольги.
Затем подготовленный таким образом нагреватель утапливается в деревянную ручку и надёжно фиксируется посредством гибкого медного провода, наматываемого по всей длине защитного покрытия.

























































